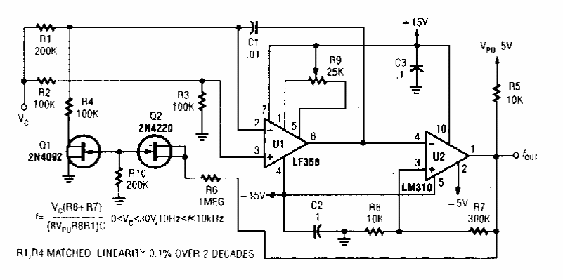
Este VCO de 3 décadas de faixa de funcionamento foi encontrado numa Popular Electronics dos anos 90. O circuito usa componentes que admitem equivalentes.

 


| Clique na imagem para ampliar |

 

 

 

NO YOUTUBE


NOSSO PODCAST