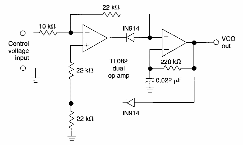
Este oscilador controlado por tensão utiliza componentes ainda comuns no nosso mercado. O circuito é de uma documentação americana antiga. A faixa de frequências vai de 100 Hz a 10 kHz quando a tensão de entrada varia de 0,05 a 10 V.
Este oscilador controlado por tensão utiliza componentes ainda comuns no nosso mercado. O circuito é de uma documentação americana antiga. A faixa de frequências vai de 100 Hz a 10 kHz quando a tensão de entrada varia de 0,05 a 10 V.