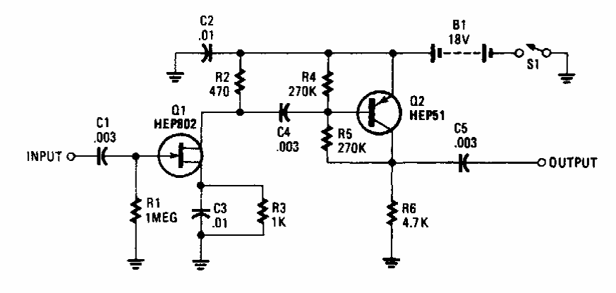
Este circuito que pode amplificar sinais de 0 a 30 MHz foi encontrado numa Popular Electronics dos anos 90. Os transistores admitem equivalentes atuais. A impedância de entrada é alta.
Este circuito que pode amplificar sinais de 0 a 30 MHz foi encontrado numa Popular Electronics dos anos 90. Os transistores admitem equivalentes atuais. A impedância de entrada é alta.