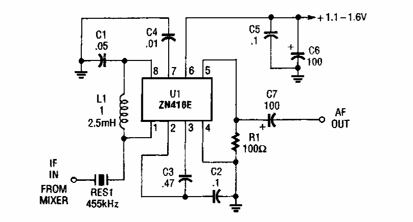
Este circuito é de uma Popular Electronics dos anos 90. O circuito emprega um ZN461E que não é um componente comum atualmente.

 


| Clique na imagem para ampliar |

 

 

 

NO YOUTUBE


NOSSO PODCAST