Chave operada por luz CIR15406S CB8278E (CIR18368)
Detalhes
Escrito por: Newton C. Braga
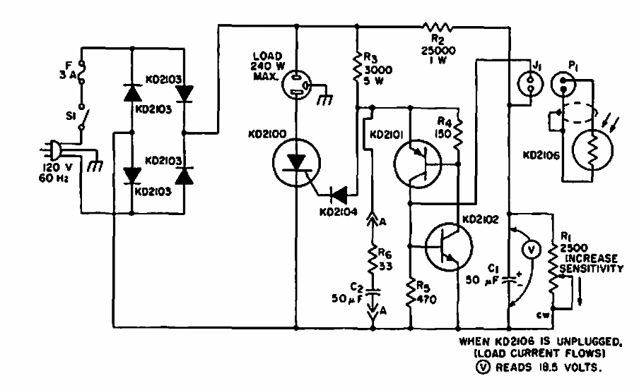
O circuito apresentado foi encontrado num manual da RCA de 1967. Podem ser usados componentes equivalentes modernos. O SCR deve ser acordo com a carga controlada.