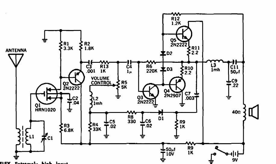
Este circuito foi encontrado em documentação da Hughes de 1968. Os transistores são da época. A bobina é para a faixa de ondas médias ou curtas.

 


| Clique na imagem para ampliar |

 

 

 

NO YOUTUBE


NOSSO PODCAST