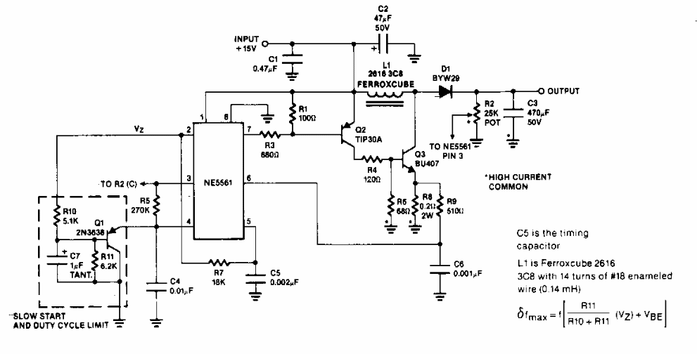
Este circuito foi encontrado em documentação da Signetics dos anos 90. O circuito é chaveado operando com base em componentes da época.

 


| Clique na imagem para ampliar |

 

 

 

NO YOUTUBE


NOSSO PODCAST