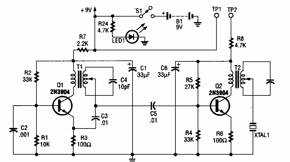
Este circuito foi encontrado numa Radio Electronics dos anos 90. Ele produz um sinal ultrassônico num transdutor especial na frequência de 2,25 MHz. Não foram dadas informações sobre os transformadores.
Este circuito foi encontrado numa Radio Electronics dos anos 90. Ele produz um sinal ultrassônico num transdutor especial na frequência de 2,25 MHz. Não foram dadas informações sobre os transformadores.