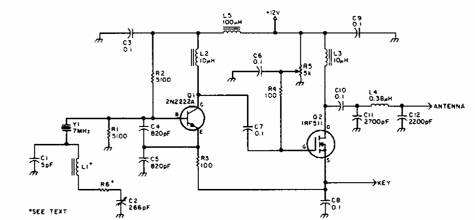
Encontramos este circuito numa revista 73 para radioamadores dos anos 90. O circuito tem 3 W de potência podendo usar MOSFETs equivalentes modernos.

 


| Clique na imagem para ampliar |

 

 

 

NO YOUTUBE


NOSSO PODCAST