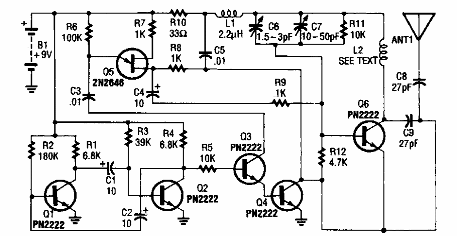
Este circuito foi encontrado num Electronics Hobbyst Handbook de 1993. O circuito opera na faixa de FM. A bobina tem 4 espiras de fio 24 ou 26 em forma de 0,5 cm.

 


| Clique na imagem para ampliar |

 

 

 

NO YOUTUBE


NOSSO PODCAST