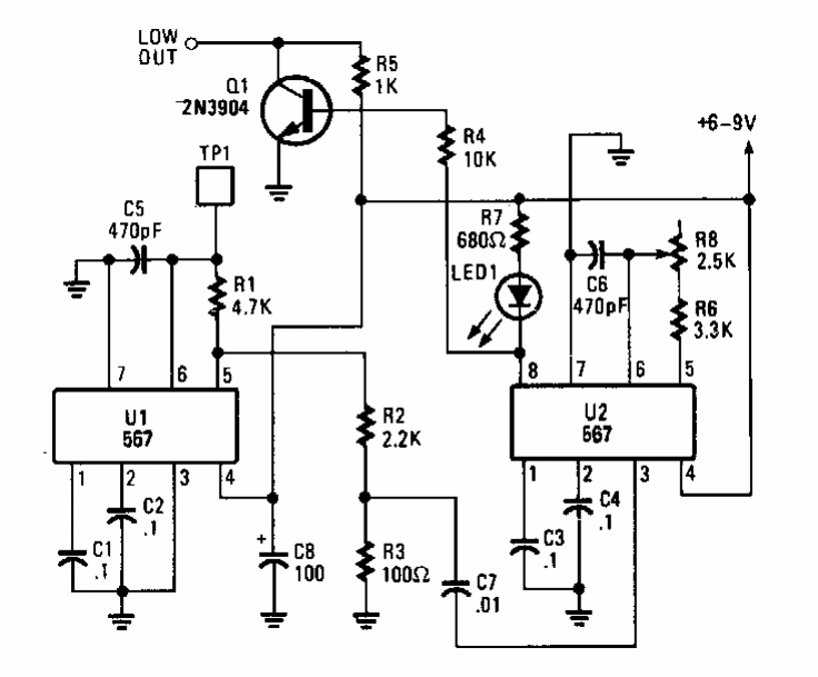
Encontrado numa Popular Electronics dos anos 90, essa chave de toque usa um único sensor. Os PLLs são comuns atualmente. Observe a faixa de tensões de alimentação.

 


| Clique na imagem para ampliar |

 

 

 

NO YOUTUBE


NOSSO PODCAST