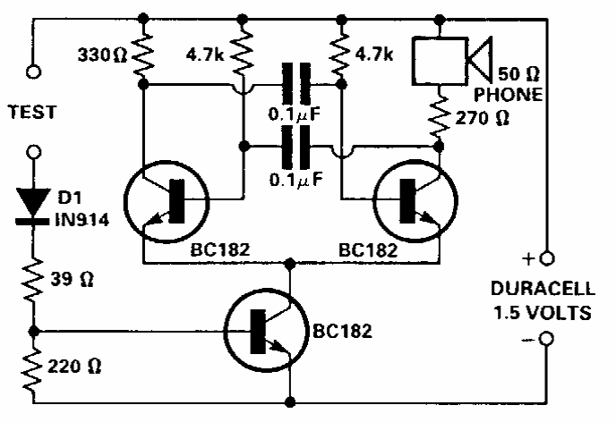
Este teste de continuidade para placas de circuito impresso foi encontrado numa Electronic Engineering dos anos 90. A alimentação é feita com uma pilha. Os transistores são de uso geral.
Este teste de continuidade para placas de circuito impresso foi encontrado numa Electronic Engineering dos anos 90. A alimentação é feita com uma pilha. Os transistores são de uso geral.