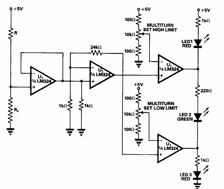
Este circuito foi encontrado numa Electronic Engineering dos anos 90. O amplificador operacional quádruplo pode ser substituído por equivalente. RL determina a faixa de resistências provadas.
Este circuito foi encontrado numa Electronic Engineering dos anos 90. O amplificador operacional quádruplo pode ser substituído por equivalente. RL determina a faixa de resistências provadas.