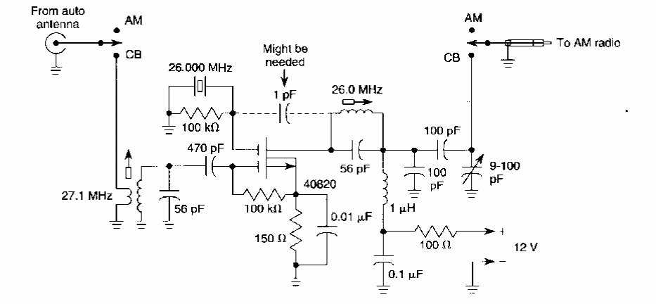
Encontrado numa documentação americana este circuito converte sinais da banda dos 27 MHz para a recepção num rádio AM.

 


| Clique na imagem para ampliar |

 

 

NO YOUTUBE


NOSSO PODCAST