Chave AC sincronizada CIR16342S CB9261E (CIR19316)
Detalhes
Escrito por: Newton C. Braga
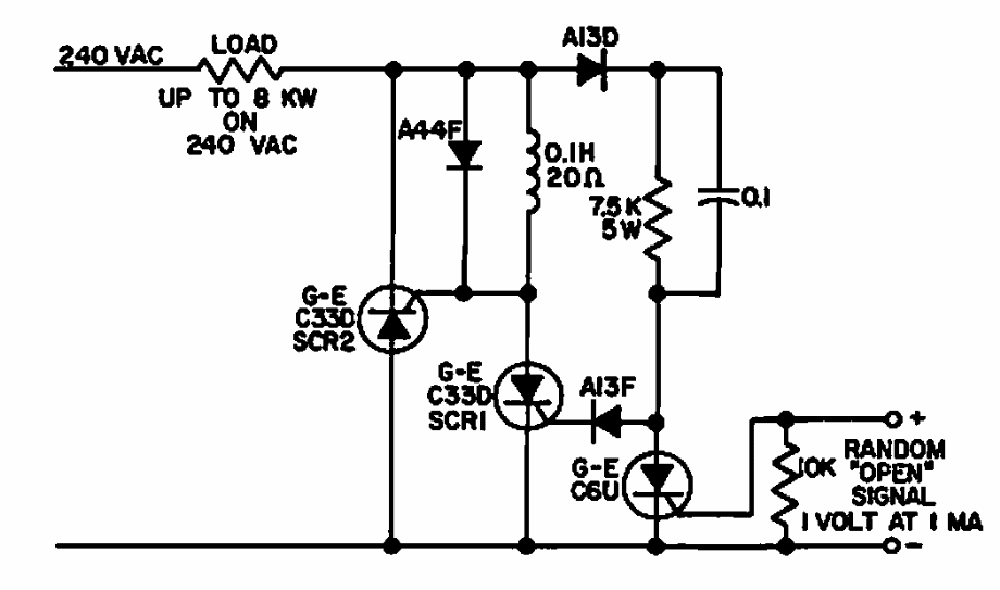
Encontrado num manual de circuitos da General Electric de 1965, este circuito usa SCRs da época. Equivalentes modernos de acordo com a potência podem ser utilizados.