Bomba de cargas regulada CIR15845S CB8716E (CIR18809)
Detalhes
Escrito por: Newton C. Braga
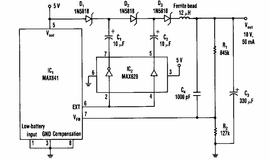
Encontrado numa Electronic Design dos anos 90, este circuito opera com componentes da Maxim da época, O circuito opera em 50 MHz com uma saída de 10 V com corrente de 50 mA.