Carregador de bateria CIR16211S CB9127E (CIR19185)
Detalhes
Escrito por: Newton C. Braga
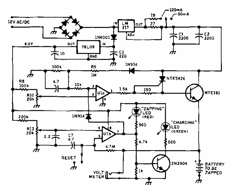
Encontrado numa revista 73 para radioamadores dos anos 80, este circuito usa componentes que ainda podem ser encontrados com facilidade. O circuito é para baterias de NiCad.