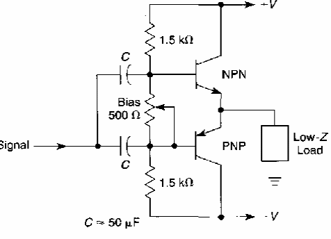
Este circuito pode ser usado com transistores comuns, desde uso geral até média potência. O circuito é de uma documentação americana dos anos 90. A alimentação depende dos transistores e da potência.

Este circuito pode ser usado com transistores comuns, desde uso geral até média potência. O circuito é de uma documentação americana dos anos 90. A alimentação depende dos transistores e da potência.
