Chave ativada por com triac CIR16172S CB9088E (CIR19146)
Detalhes
Escrito por: Newton C. Braga
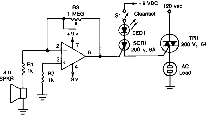
Este circuito é de uma Radio Electronics dos anos 80. Ele aciona uma carga alimentada pela rede de energia a partir do sinal de áudio captado pelo microfone.