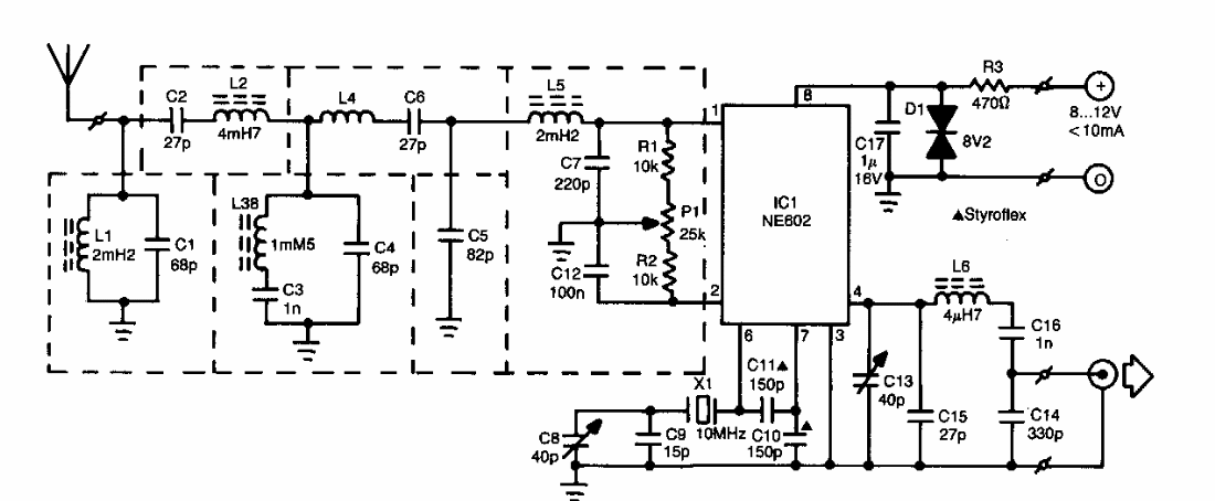
Encontrado numa Elektor dos anos 90, este circuito converte sinais da banda de 280 kHz para 516 kHz possibilitando sua captação em rádios AM comuns. Os componentes usados são da época.
Encontrado numa Elektor dos anos 90, este circuito converte sinais da banda de 280 kHz para 516 kHz possibilitando sua captação em rádios AM comuns. Os componentes usados são da época.