Carregador de bateria CIR16205S CB9121E (CIR19179)
Detalhes
Escrito por: Newton C. Braga
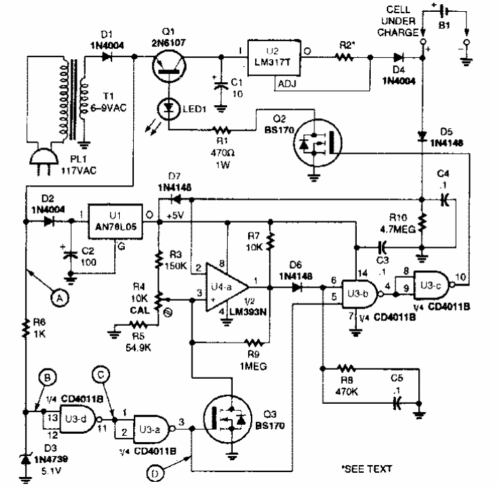
Encontrado numa Electronics Now dos anos 80, este circuito usa alguns componentes que ainda são comuns atualmente. Para os outros podem ser testados equivalentes.