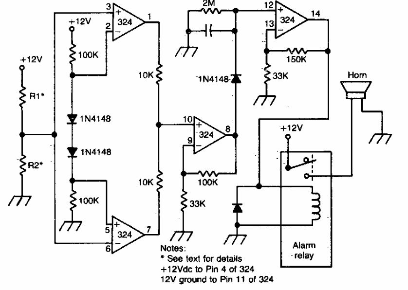
Encontrado numa documentação dos anos 80, este circuito funciona com um relé de 12 V. A buzina é a própria do barco.

 


| Clique na imagem para ampliar |

 

 

NO YOUTUBE


NOSSO PODCAST