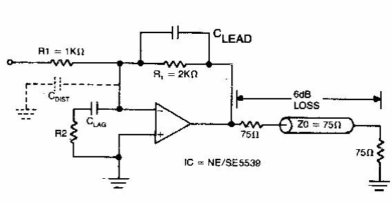
Para uma saída de 75 ohms, este circuito foi encontrado numa documentação americana antiga, empregando componentes da época.

 


 

 

 

NO YOUTUBE


NOSSO PODCAST