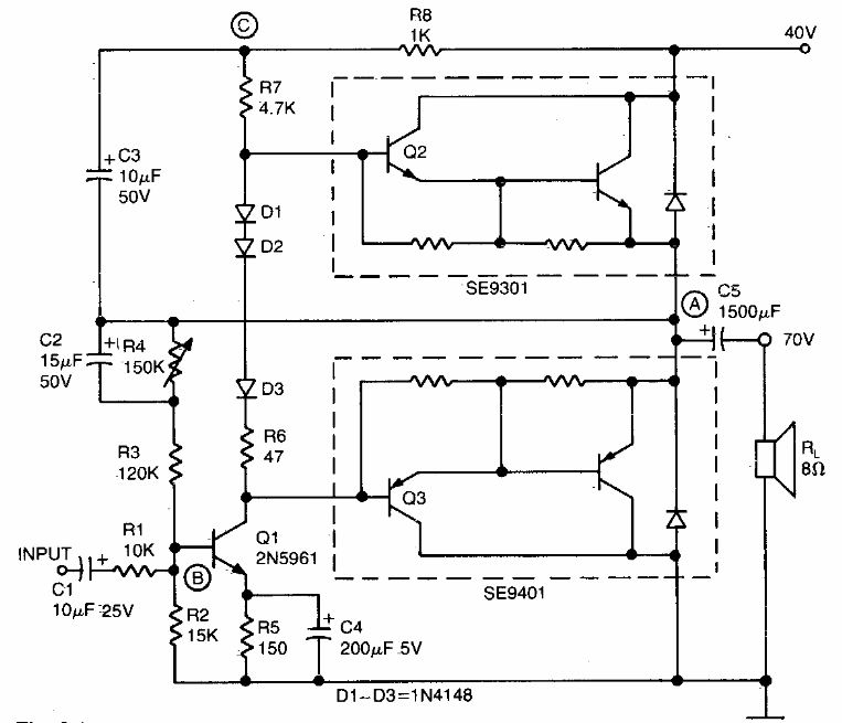
Este amplificador foi encontrado em documentação dos anos 70. Os transistores Darlington podem ser trocados por equivalentes modernos de pelo menos 80 V x 2 A, dotados de bons dissipadores de calor.
Este amplificador foi encontrado em documentação dos anos 70. Os transistores Darlington podem ser trocados por equivalentes modernos de pelo menos 80 V x 2 A, dotados de bons dissipadores de calor.