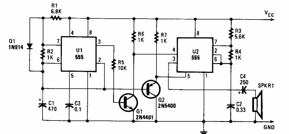
Este circuito que gera um som especial foi encontrado numa Popular Electronics dos anos 90. A base é o 555 e os transistores admitem equivalentes, podendo ser adicionada uma etapa de potência.
Este circuito que gera um som especial foi encontrado numa Popular Electronics dos anos 90. A base é o 555 e os transistores admitem equivalentes, podendo ser adicionada uma etapa de potência.