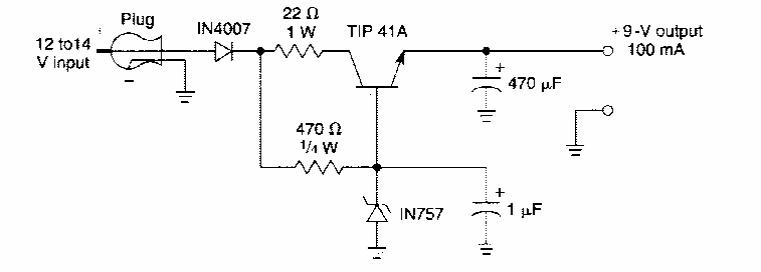
Encontrado em documentação dos anos 90, este circuito converte 12 V para 9 V da saída de alimentação de um carro. A corrente de 100 mA elimina a necessidade de dissipador de calor no transistor.
Encontrado em documentação dos anos 90, este circuito converte 12 V para 9 V da saída de alimentação de um carro. A corrente de 100 mA elimina a necessidade de dissipador de calor no transistor.