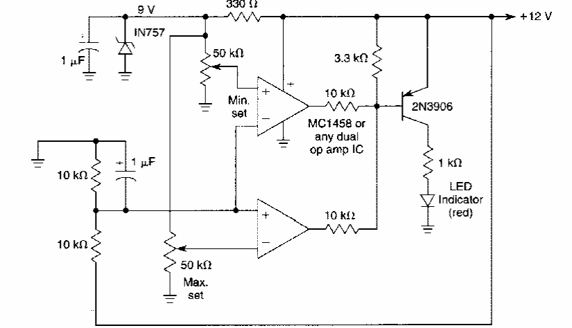
Este circuito de uso automotivo foi encontrado em documentação americana dos anos 90. Com ele é possível monitorar o funcionamento de um alternador de carro.

 


| Clique na imagem para ampliar |

 

 

NO YOUTUBE


NOSSO PODCAST