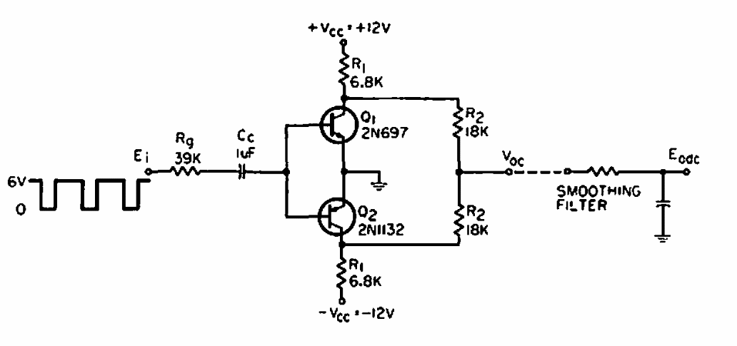
Este circuito detecta alterações do ciclo ativo do sinal de entrada. O circuito foi obtido numa EEE de 1966. Os transistores são tipos de uso geral da época.

 


| Clique na imagem para ampliar |

 

 

NO YOUTUBE


NOSSO PODCAST