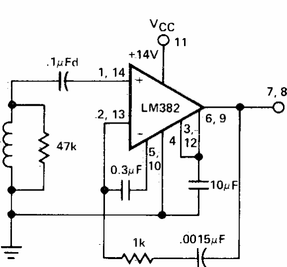
Este circuito foi encontrado em documentação dos anos 70. O circuito integrado usado é pouco comum atualmente.

 


 

 

 

 

NO YOUTUBE


NOSSO PODCAST