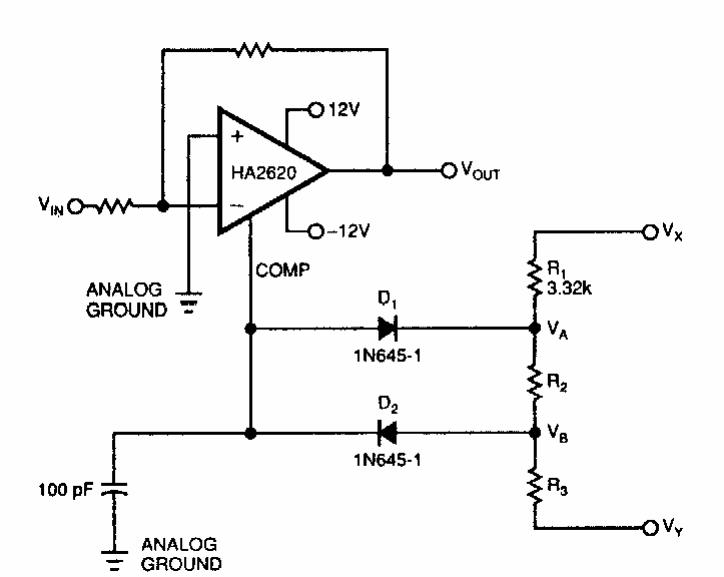
Este circuito, encontrado em documentação da EDN dos anos 90, implementar um ceifador sem deformações do sinal. O circuito integrado é da época, pouco comum em nossos dias.

 

 


 

 


| Clique na imagem para ampliar |

 

 

 

NO YOUTUBE


NOSSO PODCAST