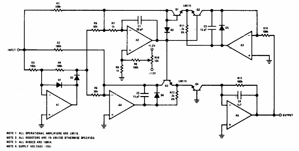
Encontrado numa documentação dos anos 90, este circuito tem uma precisão típica de 2% com sinais de 20 V nas frequências de 100 Hz a 100 kHz. No entanto, o circuito pode ser usado com frequências até 500 kHz. Os componentes são da época.
Encontrado numa documentação dos anos 90, este circuito tem uma precisão típica de 2% com sinais de 20 V nas frequências de 100 Hz a 100 kHz. No entanto, o circuito pode ser usado com frequências até 500 kHz. Os componentes são da época.