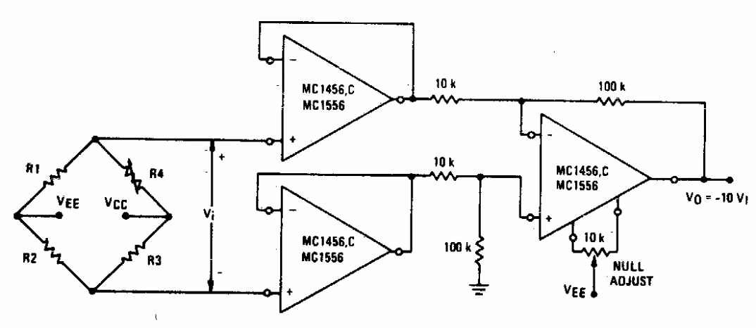
Encontrado em documentação da Motorola dos anos 90, este circuito apresenta uma alta impedância de entrada. A fonte de alimentação deve ser simétrica. O circuito pode ser implementado com amplificadores operacionais modernos.
Encontrado em documentação da Motorola dos anos 90, este circuito apresenta uma alta impedância de entrada. A fonte de alimentação deve ser simétrica. O circuito pode ser implementado com amplificadores operacionais modernos.