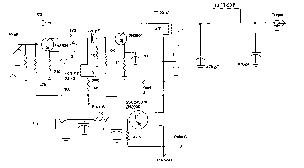
Este transmissor para a banda de 40 metros ou 7 MHz foi encontrado numa revista 73 para radioamadores dos anos 90. O circuito tem uma potência de ½ W.

 


| Clique na imagem para ampliar |

 

 

 

NO YOUTUBE


NOSSO PODCAST