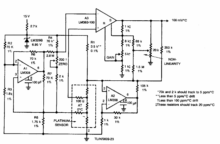
Encontrado em documentação da National Semiconductor dos anos 90, este circuito corrige a curvatura da curva de resposta de um sensor de temperatura RTD. Os componentes usados são da época.
Encontrado em documentação da National Semiconductor dos anos 90, este circuito corrige a curvatura da curva de resposta de um sensor de temperatura RTD. Os componentes usados são da época.