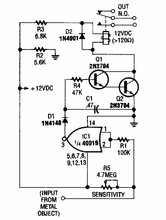
Este circuito detecta o sinal de 60 Hz da rede captado por um objeto, acionando um relé. É possível usá-lo como sensor de aproximação ou toque pelo ronco captado pelo corpo humano.

Este circuito detecta o sinal de 60 Hz da rede captado por um objeto, acionando um relé. É possível usá-lo como sensor de aproximação ou toque pelo ronco captado pelo corpo humano.
