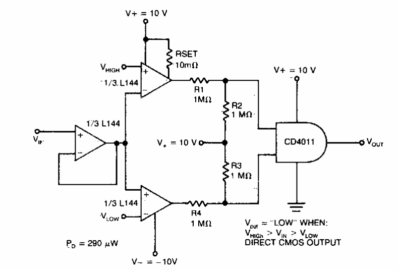
Encontrado numa documentação americana antiga, este circuito emprega alguns componentes da época, caso dos comparadores.

 


| Clique na imagem para ampliar |

 

 

 

NO YOUTUBE


NOSSO PODCAST