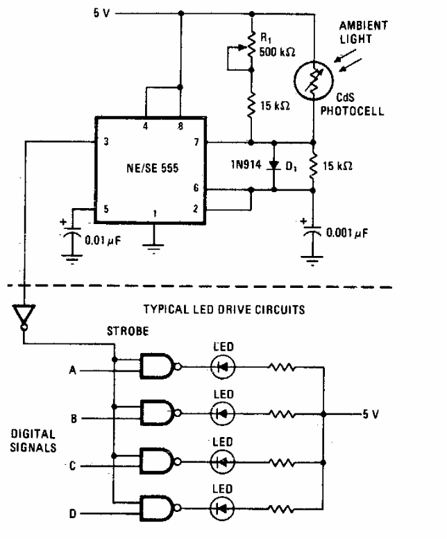
Este controla automático de brilho que usa um LDR como sensor, foi encontrado em documentação americana dos anos 80. Os resistores em série com os LEDs dependem da corrente desejada.
Este controla automático de brilho que usa um LDR como sensor, foi encontrado em documentação americana dos anos 80. Os resistores em série com os LEDs dependem da corrente desejada.