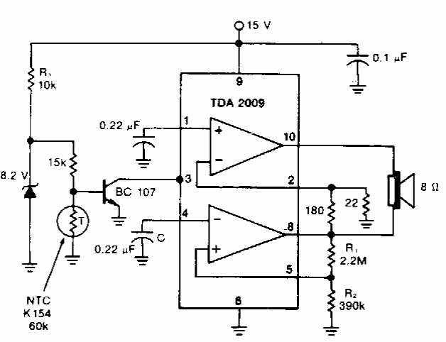
Este circuito foi encontrado numa Electronic Design dos anos 90. O circuito oscilador consiste num amplificador de potência que alimentação um alto-falante com uma potência de 10 W.

Este circuito foi encontrado numa Electronic Design dos anos 90. O circuito oscilador consiste num amplificador de potência que alimentação um alto-falante com uma potência de 10 W.
