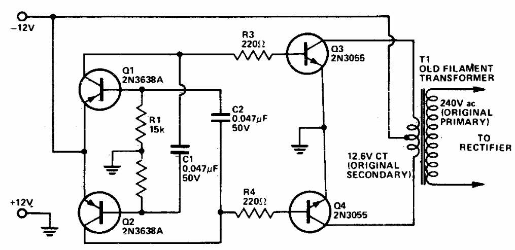
Este conversor ou inversor usa componentes que ainda são comuns. O transformador é do tipo encontrado em antigos equipamentos valvulados. Os transistores de potência devem ser montadores em radiadores de calor.
Este conversor ou inversor usa componentes que ainda são comuns. O transformador é do tipo encontrado em antigos equipamentos valvulados. Os transistores de potência devem ser montadores em radiadores de calor.