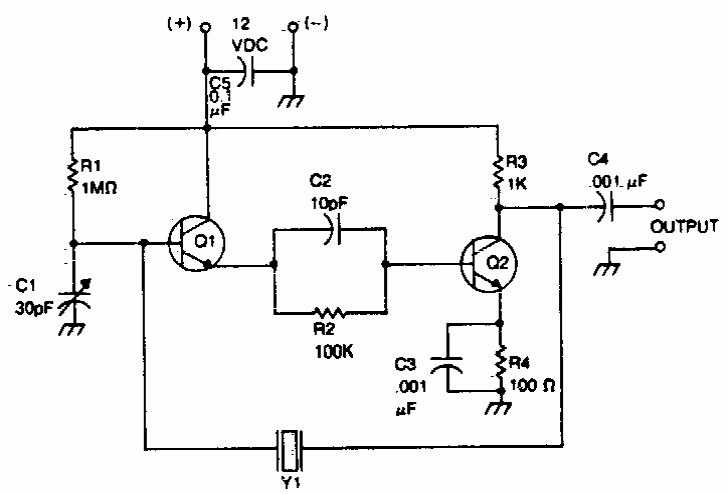
Encontramos este circuito numa documentação americana dos anos 80. Os transistores podem ser de uso geral. A faixa de frequências dos sinais gerados vai de 500 kHz a 10 MHz.
Encontramos este circuito numa documentação americana dos anos 80. Os transistores podem ser de uso geral. A faixa de frequências dos sinais gerados vai de 500 kHz a 10 MHz.