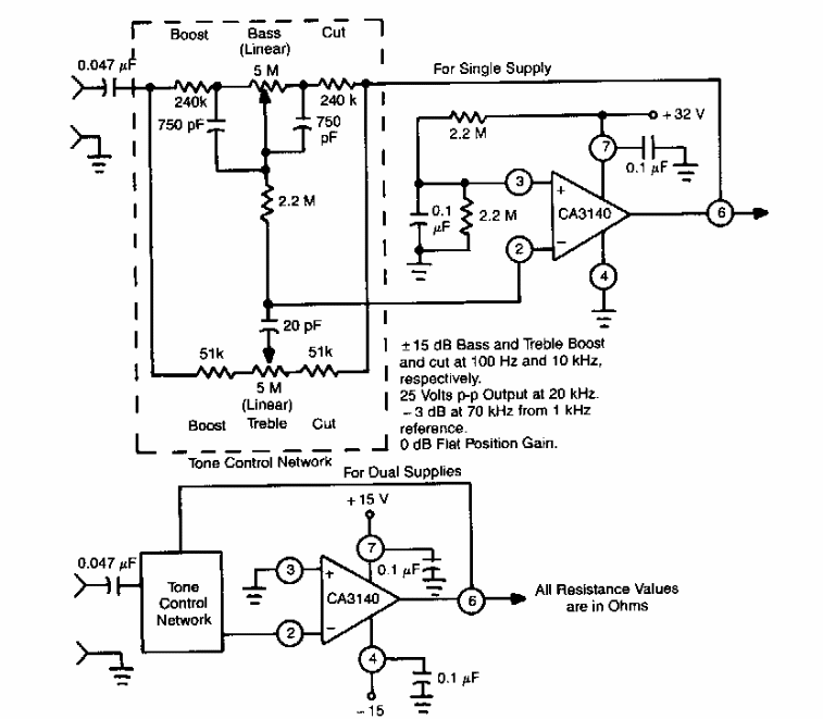
Encontrado numa documentação da RCA dos anos 90, este controle de graves e agudos usa um operacional da época que ainda pode ser encontrado em nossos dias.

 

 


| Clique na imagem para ampliar |

 

 

 

NO YOUTUBE


NOSSO PODCAST