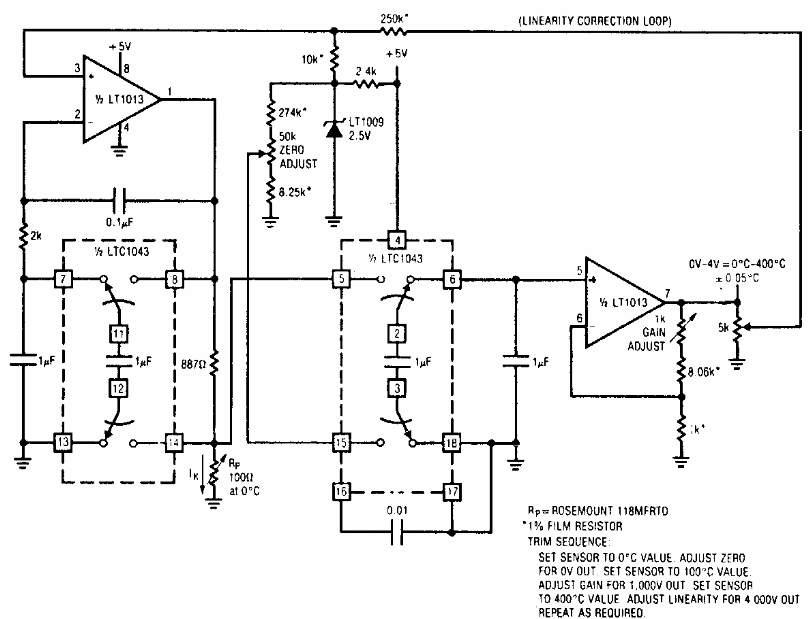
Este circuito condicionador de sinal para RTD foi encontrado em documentação da Linear dos anos 90. O circuito faz uso de componentes da época.

 


| Clique na imagem para ampliar |

 

 

 

NO YOUTUBE


NOSSO PODCAST