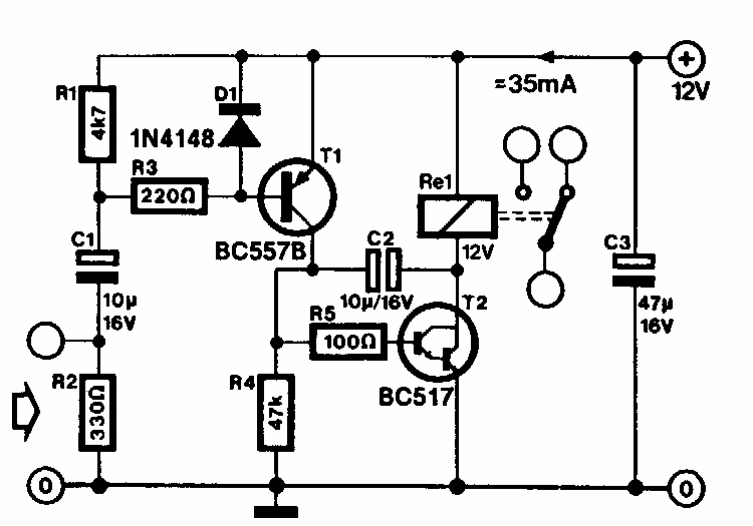
Este relé acionado pela voz ou por outro som foi encontrado numa Elektor dos anos 90. O circuito usa um relé sensível de 12 V e não tem controle de sensibilidade.

 

 


| Clique na imagem para ampliar |

 

 

 

NO YOUTUBE


NOSSO PODCAST