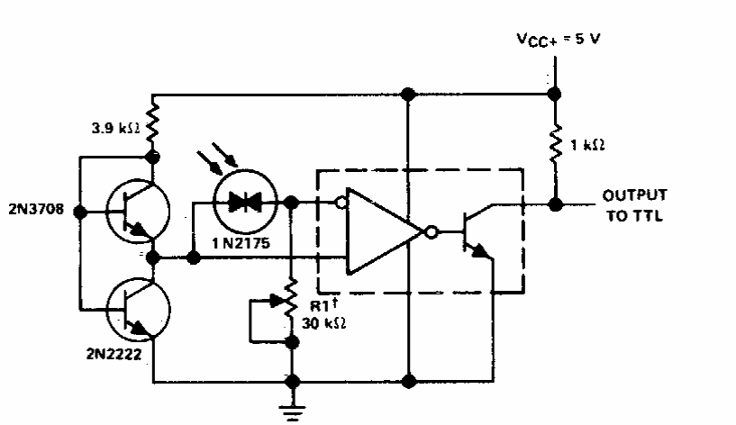
Este circuito de alta precisão foi encontrado em documentação dos anos 90. O circuito integrado é um LM111 ou outro da série. O circuito tem saída TTL podendo funcionar como shield.
Este circuito de alta precisão foi encontrado em documentação dos anos 90. O circuito integrado é um LM111 ou outro da série. O circuito tem saída TTL podendo funcionar como shield.