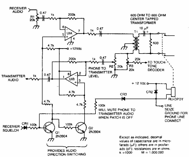
A finalidade deste circuito é fazer o acoplamento de um transceptor a uma linha telefônica. O circuito é de uma documentação antiga, mas usa componentes que ainda são comuns.

 


| Clique na imagem para ampliar |

 

 

 

NO YOUTUBE


NOSSO PODCAST