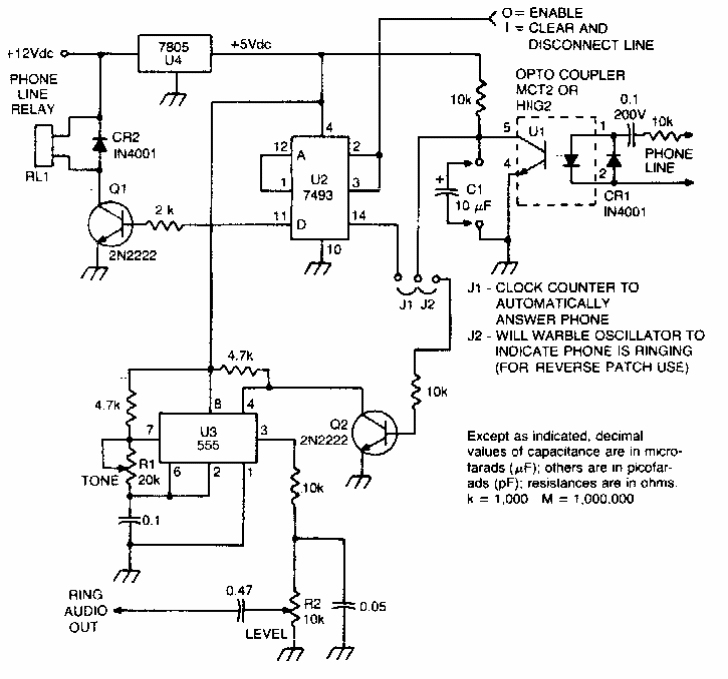
Este circuito para linhas telefônicas antigas foi encontrado numa documentação dos anos 80. O circuito usa componentes que ainda são atuais.

 


| Clique na imagem para ampliar |

 

 

 

NO YOUTUBE


NOSSO PODCAST