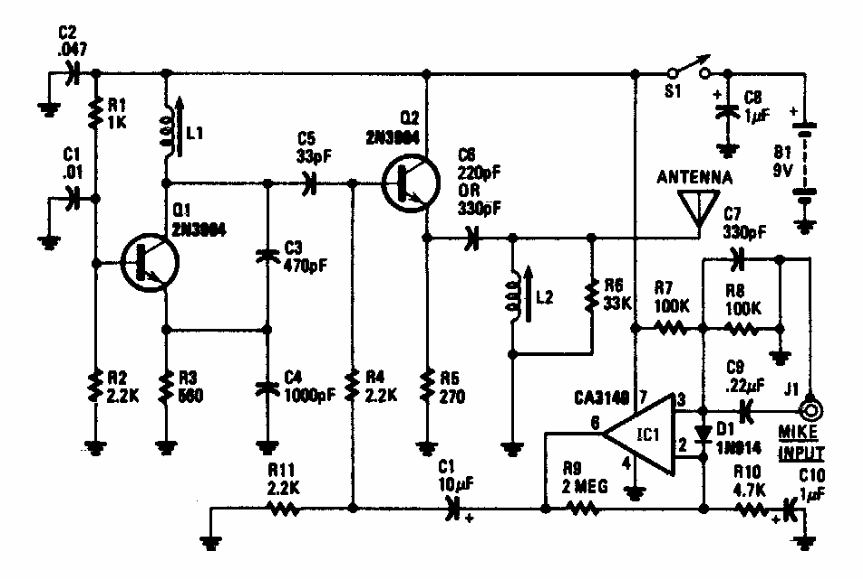
Este pequeno transmissor AM foi encontrado numa documentação americana dos anos 80. Os transistores admitem equivalentes, assim como o amplificador operacional. O circuito opera entre 800 kHz e 1600 kHz. L1 pode ter de 80 a 100 espiras de fio 26 ou 28 num bastão de ferrite.
















