Controle de motor de passo CIR21781S CB21247E (CIR20690)
Detalhes
Escrito por: Newton C. Braga
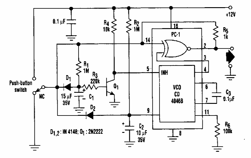
Encontrado numa Electronic Design dos anos 90, este circuito gera sinais para o controle de motor de passo. Deve ser usada uma etapa de potência apropriada.