Receptor de luz e Gerador de Efeitos CIR20546S CB21006E (CIR20446)
Detalhes
Escrito por: Newton C. Braga
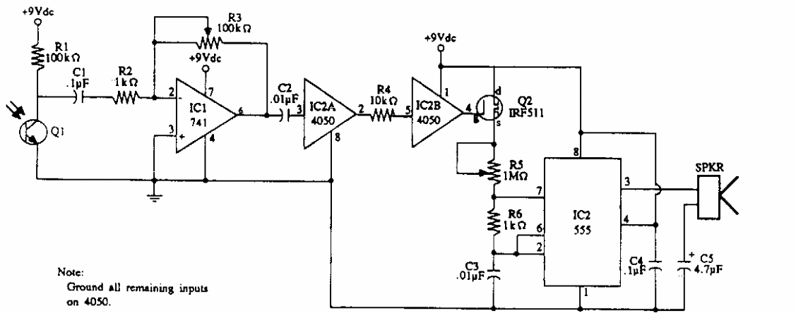
Encontrado numa documentação americana dos anos 90, este circuito serve como receptor para laser e também como gerador de efeitos de som para brinquedos.