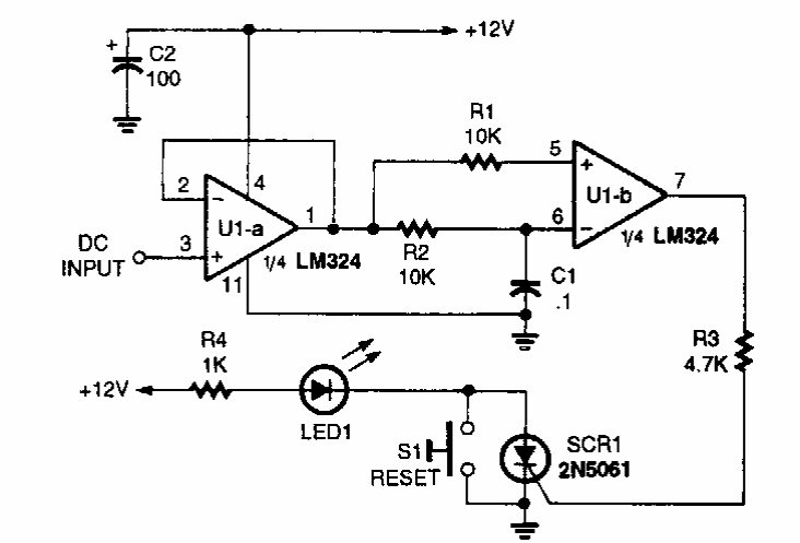
Encontrado numa Popular Electronics dos anos 80, este circuito dispara um SCR mantendo um LED aceso quando um sinal aplicado à entrada atinge um certo valor. O circuito não necessita de fonte simétrica.
Encontrado numa Popular Electronics dos anos 80, este circuito dispara um SCR mantendo um LED aceso quando um sinal aplicado à entrada atinge um certo valor. O circuito não necessita de fonte simétrica.